SPN 625 FMI 9 – PT-CAN Heartbeat Missing

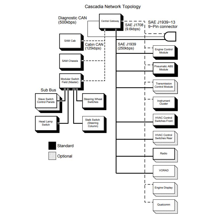
The SPN 625 FMI 9 code indicates a missing heartbeat signal on the PT-CAN (Powertrain Controller Area Network), which is critical for communication between the engine control module and other components. This issue can lead to significant operational problems, including derate behavior in vehicles like the Freightliner Cascadia equipped with a DD15 engine.
What This Code Means
When the SPN 625 FMI 9 code is triggered, it signifies that the heartbeat signal is not being detected on the PT-CAN. This heartbeat is essential for the synchronization of data between modules, and its absence can disrupt various functions, including engine performance and diagnostics.
Why It Happens
Several factors can lead to a missing PT-CAN heartbeat. Common culprits include:
- Open or shorted circuits in the CAN harness.
- Faulty terminating resistors, which should typically measure around 60 ohms.
- Module offline behavior, often due to power issues or internal module failures.
- Intermittent harness faults that can cause sporadic signal dropout, often exacerbated by vibration or temperature changes.
How The Truck Typically Behaves
When experiencing a missing PT-CAN heartbeat, the truck may exhibit various symptoms:
- Erratic engine behavior, including stalling or reduced power.
- Activation of derate mode, limiting engine output to protect the drivetrain.
- Communication errors with other modules, leading to warning lights on the dashboard.
- In some cases, the truck may not start at all if critical modules cannot communicate.
Step-by-Step Diagnostic Approach
- Initial Inspection: Begin with a visual inspection of the CAN harness, looking for obvious signs of wear, damage, or loose connections.
- Check Terminating Resistors: Measure the resistance across the CAN terminals. You should see approximately 60 ohms. If the resistance is significantly higher or lower, inspect or replace the terminating resistors.
- Module Status Check: Use diagnostic software to check if any modules are reported as offline. This can help identify modules that are not communicating properly.
- Signal Testing: Use an oscilloscope to observe the CAN signal waveforms. A clean signal should show a clear square wave. Any irregularities may indicate a problem.
- Wiggle Test: Perform a wiggle test on the harness while monitoring the CAN signal. This can help identify intermittent faults that may not be visible during static testing.
- Module Replacement: If all else fails and a specific module is identified as the culprit, consider replacing it. Ensure that all software is updated and that the module is properly programmed.
Can You Keep Driving?
Driving with a SPN 625 FMI 9 code is not advisable. The missing heartbeat can lead to derate behavior, which will limit engine performance and could result in further damage to the engine or transmission. It's best to address the issue promptly to avoid more extensive repairs.
Frequently Asked Questions
- What should I do if the code comes back after clearing it?
Revisit your diagnostics, focusing on intermittent faults and module communication. - How often do terminating resistors fail?
While not common, they can fail due to environmental factors or manufacturing defects, so always check them during diagnostics. - Can I bypass the CAN network?
Bypassing is not recommended as it can lead to further issues and loss of critical data communication.
Other FMI Codes for SPN 625
- SPN 625 FMI 2 – CPC Message not Received or Stopped Arriving
- SPN 625 FMI 4 – Erratic data or the Controller Area Network Propriety Data Link has Failed Between the Motor Control Mo dule and the Common Powertrain Controller
- SPN 625 FMI 8 – Motor Control Module, Powertrain Controller Area Network DM1 Message Not Received or has Stopped Arriving
- SPN 625 FMI 13 – ECAN ID_1629 Diagnostic Message Not Received this Ignition Cycle
- SPN 625 FMI 14 – MCM System ID not Received or Stopped Arriving
- SPN 625 FMI 17 – No ACM2 Communication - Pre-Warning
- SPN 625 FMI 18 – No ACM2 Communication - Warning